为深入贯彻落实党中央关于加强党员教育和提升党员素质的重要指示精神,积极响应党政号召,激发支部成员的创造力和凝聚力,励学党支部举办“学乐并行:理论与实践相融”系列活动,体现“学有所获,学有所思,学有所为”的支部特色理念。
学乐并行:理论与实践相融
01深耕理论 筑牢基石
为加强马克思主义基础理论学习,深刻领悟马克思主义理论教育方法,加强对理解中国特色社会主义理论体系的理解,励学党支部保留党小组会原著学习环节,本学期集中学习《毛泽东选集》,通过领读、交流讨论等多种形式学习,旨在深刻领会著作中的科学思维方法和工作方法,牢固树立一切从实际出发、实事求是、理论联系实际的原则,力求从中找到研判形势、指导实践的理论涵养,支部成员积极学习、讨论,对马克思主义基本原理的理解更加全面、客观和深入,理论学习取得一定成效。

02交流探索 创新前行
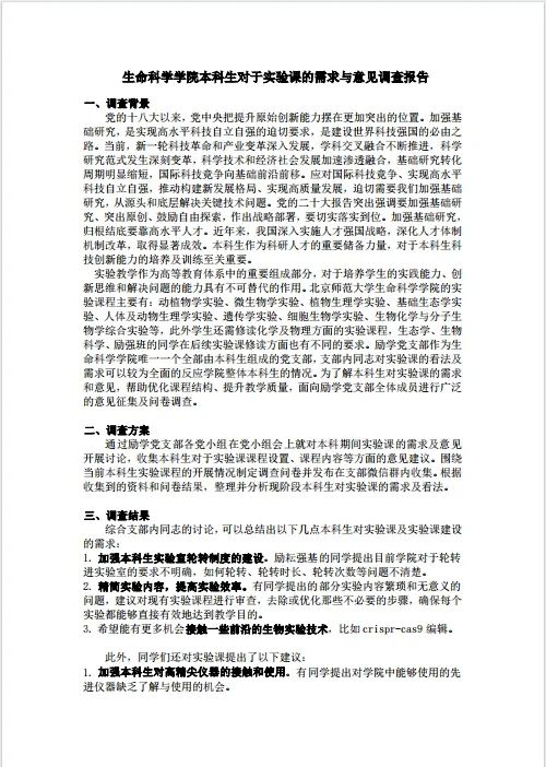
为了解本科生科研及实验需求,励学党支部于2023年10月开展了本科生科研训练调研,于2024年3月开展了本科生对于实验课的需求与意见调查,通过问卷调查、交流讨论,从学生角度分析当前存在的问题、困惑,并提出一些解决方案。最终结果形成文档。

03乐享运动 共筑信仰
为促进支部成员积极参与体育锻炼,增进团结协作,促进身心健康、全面发展,励学党支部联合21级团支部于景山公园举办“生命律动,青春正阳“——党团共建活动,通过“猫与鼠——共享位置捉迷藏”游戏,让各位同学走出教室,在春日里探索运动的乐趣;联合体育与运动学院2022级学术型研究生党支部在西操场开展素质拓展活动,进行翻牌游戏、“猴子捞月”和“体育生科有我更精彩”三项活动。无论是互动游戏,还是团队合作挑战,都展现了大家团结协作、积极向上的精神风貌。

04学思践悟 知行合一
支部成员通过理论学习深化思想认识,同时结合实践活动,将所学理论知识转化为实际行动,真正做到知行合一。必威BETWAY西汉姆联励学党支部和体育与运动学院2022级学术型研究生党支部举行“两会圆桌派”,就两会上与体育强国、生物科学相关的话题展开讨论。此次专题研讨会加深了双方成员对两会中提及的体育强国建设和生物科学发展等议题的理解,以两会精神为指导,携手努力,为推动民生改善和健康中国实现而共同奋斗。

通过本次系列活动,党支部不仅积极扮演了促进支部成员成长与发展的角色,更为成员们创造了一个舒缓压力、深化交流的良好平台,也在实践中深化了对党的方针政策的理解和贯彻。希望励学党支部全体成员能够以更加昂扬的斗志和坚定的信念,共同为中国式现代化贡献青春的活力与智慧!