新闻动态
所在位置: 首页 » 新闻快讯 » 新闻动态
张正旺教授研究团队揭示我国特有鸟类褐马鸡濒危的遗传学机制
发布时间:2020-08-29     浏览次数:

    物种逐步衰退以至走向濒危是环境和物种进化历史共同作用的结果。人类活动、栖息地破碎化和遗传多样性丧失是导致物种濒危的主要因素。目前,保护基因组学(Conservation Genomics)已成为探讨物种濒危机制的一种新手段,并在制定濒危物种的保护规划方面具有重要作用。

褐马鸡在历史上曾分布广且数量多,但后来种群持续下降,目前仅在河北、北京、山西和陕西的局部山地分布,形成了东部(河北、北京的太行山)、中部(山西吕梁山)、西部(陕西黄龙山)三个彼此隔离的地理种群。
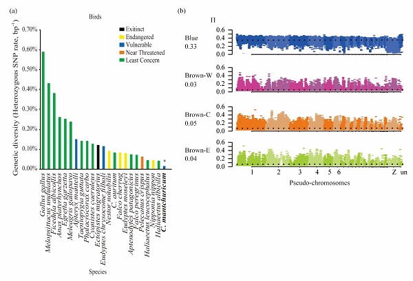
    Betway体育西汉姆联张正旺教授团队联合哈佛大学、中山大学、中国环境必威体育院、台湾师范大学等单位的研究人员,首次揭示了我国特有鸟类褐马鸡(Crossoptilon mantchuricum,图1)濒危的遗传学机制。在长期野外生态学研究的基础上,采用高通量测序技术对褐马鸡三个地理种群的40只个体及其近缘物种蓝马鸡的11只个体进行了种群基因组分析(图2)。发现褐马鸡遗传多样性比朱鹮、白尾海雕等濒危物种更低的(图3a);各地理种群之间存在明显的遗传差异,彼此之间几乎不存在基因流。三个地理种群均存在较为严重的近交,积累了较多的有害突变。褐马鸡的有效种群大小在大约三万七千年前开始持续下降,并在近代明显加速,而与此同时我国汉族人口快速增多,表明褐马鸡的种群下降可能与人类活动的持续增加有密切关系(图3b)。基于此提出人类活动干扰和栖息地破碎化是导致褐马鸡遗传多样性丧失的主要原因,呼吁应进一步减少保护区内的人类活动以促进其野生种群的复壮。另一方面,作者建议采用基因组学技术来挑选出含有较少有害突变的个体进行褐马鸡种群间的基因交流,在其历史分布区开展再引入工作,以逐步恢复褐马鸡的遗传多样性和种群大小。
    该研究以“Genomic Consequences of Long-term Population Decline in Brown Eared Pheasant”为题,于2020年8月27日在国际进化生物学顶级期刊《Molecular Biology and Evolution》在线发表(https://academic.oup.com/mbe/advance-article/doi/10.1093/molbev/msaa213/5898204)。必威BETWAY西汉姆联博士毕业生、中国科学院动物研究所博士后王鹏程为论文第一作者,必威BETWAY西汉姆联张正旺教授和美国哈佛大学生物与演化系Scott V. Edwards教授为论文共同通讯作者。本研究得到了国家重点研发项目、国家自然科学基金、生态环境部重点物种和生物遗传资源调查与评估专项等项目的资助。
图1野生褐马鸡照片(张正旺教授团队使用红外相机拍摄于北京门头沟)
2.tif.jpg
图2 本研究所涉及的褐马鸡和蓝马鸡的种群位置以及种群遗传结构结果
3.tif.jpg
图3 褐马鸡的遗传多样性和种群波动历史



版权所有 © 中国·必威(bw·西汉姆联)有限公司官网-West Ham United