4月20日,必威BETWAY西汉姆联的王友军、认知神经科学与学习国家重点实验室的章晓辉团队与中国科学技术大学的唐爱辉团队合作,以共同通讯的方式在国际知名学术期刊《自然-方法》(Nature Methods)上发表题 “Engineering of NEMO as calcium indicators with large dynamics and high sensitivity” 的论文,报道了开发构建出一类新型的检测钙信号的荧光蛋白探针 “NEMO(尼莫)” ,具有更灵敏和更精准的定量测定性能。
钙离子(Ca2+)是一种事关生死的信号物质。它在胞内浓度变化被称为钙信号。钙信号控制了神经元兴奋和信息传递,心跳和呼吸等多种生命维持的活动。开发灵敏而准确的钙信号检测工具,对揭示相关生命活动规律至关重要。目前在领域内被广泛应用的钙指示工具为GCaMP系列。在其最初版本在2001年被构建出来之后的二十多年来,领域内通过各种改造,显著改善了其灵敏度和反应速度,但它们的反应幅度,即对钙信号大小的分辨率始终有待提高。
合作团队用更亮的新型荧光蛋白mNeoGreen(mNG)替换掉GCaMP中原有的荧光蛋白cpEGFP,引入并尝试了多种已知GECI的构建及优化手段后,获得了一组名为NEMO的新型GECI(图1)。NEMO比现有GECI的pH稳定性更高,抗光淬灭能力更强,灵敏度及钙响应幅度有了非常显著的提升,是首组在胞内的反应大小超过100倍的GECI。

图1、遗传编码钙探针(GECI)NEMO的设计示意图。
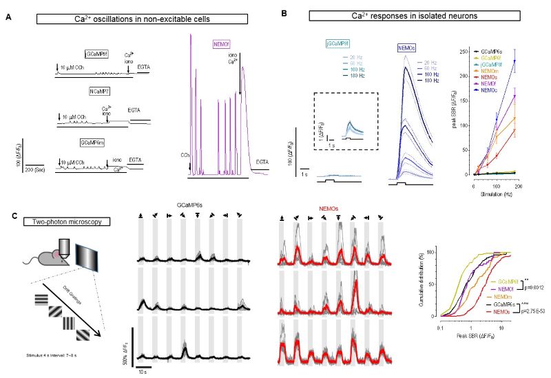
团队进一步的工作表明,相比于最新的jGCaMP8s或最广泛使用的GCaMP6s,NEMO系列在动物非兴奋性细胞系(图2A),离体培养的大鼠神经元(图2B),小鼠脑视皮层神经元(图2C)及深部脑区感觉神经元中,对胞内钙信号的反应速度与GCaMP6f相当,但更灵敏,具有更高的信噪比,且反应幅度提高约10倍。因而NEMO工具对胞内钙信号及相应的细胞活动的幅度具有更高的分辨率,将为细胞活动及细胞钙信号的时空变化的解析提供了一组新型工具。

![]()
图2、NEMO钙探针在(A)非兴奋性细胞,(B)分离神经元及(C)小鼠在体脑神经元中的反应示例
本项工作得到国家基金委重大研究计划、重点项目及面上项目、国家科技创新2030计划、科技部重点研发计划、以及博士后基金的支持。国重实验室的邢大军、体育学院的候莉娟与生科院的李杰婕团队也参与了此项研究。博士研究生李佳,尚紫薇,陈佳慧,谷文佳和姚立为本文的共同第一作者。
论文链接:
Li J. #, Shang Z.W. #, Chen J.H. #, Gu W.J. #, Yao L.#, Yang X., Sun X.W., Wang L.Q., Wang T.L., Liu S.Y., Li J.L., Hou T.T., Xing D.J., Gill D.J. Li J., Wang S.Q., Hou L.J., Zhou Y.B.*, Tang A.H.*, Zhang X.H.*, Wang Y.J.* (2023) Engineering of NEMO as calcium indicators with ultra-high dynamics and sensitivity. Nature Methods https://doi.org/10.1038/s41592-023-01852-9 (#: equal contribution; *: corresponding authors)
https://www.nature.com/articles/s41592-023-01852-9